上海市市场监督管理局2021年第3期省级食品安全抽检信息
根据《中华人民共和国食品安全法》《上海市食品安全条例》等规定,现将我局开展本市食品安全抽检相关信息公布如下:
本次抽检信息涉及6大类食品,包括:乳制品、饼干、酒类、保健食品、特殊膳食食品、餐饮食品等。抽检样品共计403批次,其中合格399批次、不合格4批次。
不合格样品为:
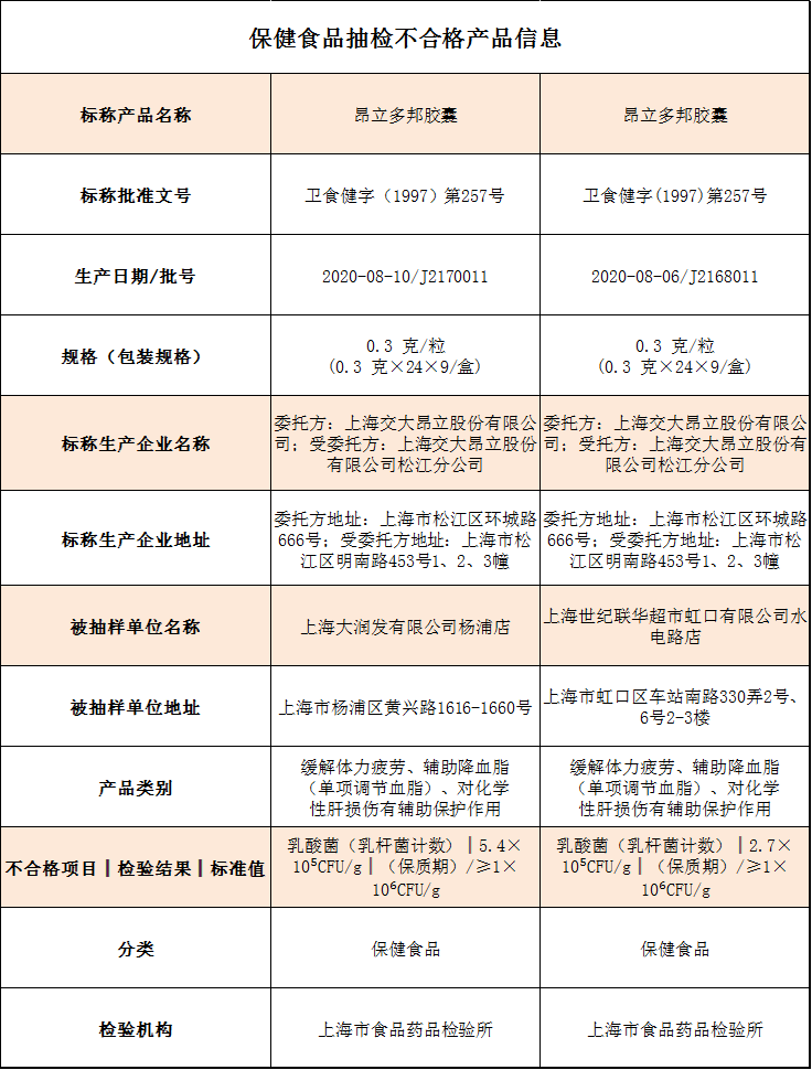
1.上海交大昂立股份有限公司委托上海交大昂立股份有限公司松江分公司生产、上海大润发有限公司杨浦店销售的昂立多邦胶囊(不合格项目:乳酸菌)。

2.上海交大昂立股份有限公司委托上海交大昂立股份有限公司松江分公司生产、上海世纪联华超市虹口有限公司水电路店的昂立多邦胶囊(不合格项目:乳酸菌)。

3.马上诺餐饮(上海)有限公司遵义路分公司制作并销售的鲜榨橙汁(不合格项目:菌落总数)。

4.上海珥玛餐饮管理有限公司长宁分公司制作并销售的拿铁咖啡(不合格项目:菌落总数)。



对上述抽检中发现的不合格产品,我局已要求相关区市场监督管理局及时对不合格食品及其生产经营者进行调查处理,依法查处,进一步督促企业履行法定义务,并将相关情况记入食品生产经营者食品安全信用档案。查处情况由企业所在地负责案件查办的区市场监督管理局按规定公开。
科普
乳酸菌
乳酸菌是一种益生菌,能够将碳水化合物发酵成乳酸。主要功效是调节胃肠道菌群,促进机体的生长发育。另外,它对脂肪的代谢也有非常重要的作用。乳酸菌不达标的原因,可能是因为制作过程中的成分配比不达标,或者是运输储存方式造成。
菌落总数
菌落总数是指示性微生物指标,并非致病菌指标。主要用来评价食品清洁度,反映食品在生产过程中是否符合卫生要求。食品的菌落总数严重超标,将会破坏食品的营养成分,加速食品的腐败变质,使食品失去食用价值。
科普来源:中国食品药品监管杂志
特别提醒消费者,如购买或在市场上发现附件所列的不合格食品时,请拨打食品安全投诉举报电话12315进行投诉举报。