大朗启用15处监控设备,分布在这些路段!

关于启用道路交通技术监控设备的通告

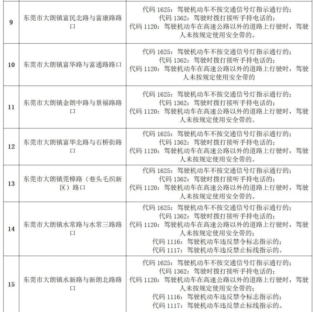
为进一步加强我镇道路交通安全管理,规范道路交通通行秩序,保障人民群众的生命财产安全,大朗交管新增了15套交通技术监控设备(详见附件)。根据公安部《道路交通安全违法行为处理程序规定》(公安部第157号令)第十六条规定,现向社会公布,并于2025年9月16日起将依法对有交通违法行为的车辆进行拍摄取证并予以执法,请广大驾驶人守法出行、安全驾驶。

东莞市公安局交通管理支队大朗大队

2025年9月10日


相关内容