
1
就在最近,楼市里蕴藏着一股躁动。身边人讨论房子的渐渐多了起来,中介和置业顾问的朋友圈又开始飘着大红的喜报。
楼市回暖,渐渐变成了2026年的新叙事。
今年的回暖叙事会如何演绎呢?这个其实是有迹可循的。
就在这两天,春节期间的楼市数据出炉了。数据看似很平淡,但是平淡的表面之下,暗流涌动,尤其是一些城市的表现,真的是大超意外。
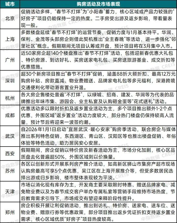
最让人意外的是两个城市,一个杭州,一个深圳。这两个城市的楼市在全国来说,灵敏度最高。
春节期间,杭州的二手房带看量相比较去年春节假期同比增加17%,新签单量更是大幅增长47%。
杭州新房市场春节期间成交63套,为近五年春节假期的新高。

深圳楼市的热度不输杭州。
根据深圳中原数据,春节期间深圳二手住宅日均成交3.1套,比去年春节假期日均成交上升211.1%。贝壳深圳合作门店二手房除夕到初七的签约量同比去年增长88%。新房市场日均成交3.7套,比去年春节期间上涨了125.6%。
春节期间往往是成交淡季,这两个城市的楼市却在淡季之下,迎来了一股小阳春的暖流。
除了深圳、杭州之外,北京的二手房网签量同比去年增长亮眼,上海的新房网签和二手房带看数据增幅明显。
这些城市,都是平淡的春节楼市数据里的暖意。在暖意暗流之上,是几乎持平的全国重点城市的春节楼市数据。
根据中指院的数据,全国重点21城春节假期新房网签成交10万方,相比去年春节假期日均成交量持平。
那么,到这里,我们可以看出来,整体和局部城市的数据拼凑出了楼市当下的温度和状态。
全国楼市整体温度保持着低温常态,而在一些强势城市,楼市的坚冰正在消融。
2
现在我们需要观察的,就是看楼市坚冰消融能不能从个别城市进行传导,一点点从一线到二线,二线到三线、四线。
能不能顺利传导,需要我们知道当下这些回暖的城市楼市复苏的原因。
这些领头羊城市的回暖,并不单单是一个城市采取了什么样的举措,或者出现了个别的先例,而是是三个方面形成的合力。
第一股力量是全国范围内的政策发力。
2026年是房地产止跌回稳的关键年份,所以从今年1月《求是》杂志吹响号角开始,关于楼市的利好政策就不断。
不管是增值税政策、商业用房政策、公积金调整、换房个税政策等等,再次降低了买房人的首付、贷款和交易成本。像上海的楼市新政,不仅是释放当地的购买力,还在点燃预期上充当了信号灯。
在这里,我要给大家提一点,不要忘了救市的作用。虽然单个救市政策发力有限,但是楼市出救市新政,是个持续几年的动作。
随着今年年初的楼市政策出来,基本上关于房地产全国性政策应出尽出了。近几年的楼市救市政策组合拳,形成了叠加效应,起到了市场的托底作用。
第二股力量经济基本面出现好转迹象。
2026年应该是经济复苏明显的一年。过去几年,我们持续受负通胀的拖累,而去年上半年开始,价格向上的信号持续亮起。截止到1月份,PPI还是CPI,都在告诉我们低价循环周期结束了,我们正站在低价循环结束和温和通胀开启的时间点。
其他资产市场也都有了动向,除了房子,去年不管是黄金、白银、股票、大宗,几乎所有的资产都涨了。房地产成了最后的资产洼地。尽管房地产的大周期已经过去,但是当经济复苏的预期和资产向上的共识结合在一起,也能稍稍改变楼市里的预期。
第三股力量,来自于国内开发商们的集体促销。
今年的春节假期,全国开发商们卯足了劲儿的进行促销,多地的楼盘春节不打烊,推出各种特惠房源、购房折扣等一系列促销活动。

这些促销是市场里的干柴。在没有一丝波澜的平淡期它们效果并没有那么明显。所以过去几年我们看到开发商一直在促销,效果寥寥。但是一旦出现回暖的火星,市场敏锐度高的城市的楼市,能够迅速点燃购房者的热情。
正是这三股力量相互叠加,让春节期间的楼市出现了意外的暖意。
3
我们观察春节期间的楼市数据,能够发现在这期间购房的,主要来自于两股需求。
一股需求是改善型需求。
非常典型的是在新房市场。新房市场上不同楼盘成交温差极大。春节期间卖的比较好的仍然是大家追捧的那些核心位置的改善或者刚改盘。
这些楼盘都有几个一些共性特征。
比如位置相对核心、产品力强,同一档楼盘中具有价格优势,有春节假期的促销。客户出于对产品力和价格的综合对比在春节期间下了定。
另一类需求是学区需求。
相比较往年,今年春节过年的时间比较晚。因此家长们的学区房热潮率先启动。不少家长在春节期间就往售楼部去看房,二手房市场上,春节前后的时间阶段上,家长们就开始奔走在看房的路上。
这两类需求,也是这几年楼市里的主流需求。尤其是学区房的热潮,几乎每年都是2月起,到6月初结束。这种季节性的需求,对于观察市场拐点只是个干扰因素。
真正需要观察的是刚需,什么时候开始规模性入场。
刚需作为楼市里规模庞大且对价格极其敏感的群体,如果他们规模性的下场,说明市场的拐点真的开始来临了。
所以,在接下来的3月和4月份,我们需要密切注意刚需客户的动向。我们需要重点观察这几个数据。
全国重点城市二手房挂牌量是否持续减少。
二手房带看量是否持续升高。
刚需型二手房价格砍价空间逐渐缩小。
二手房成交量是否明显提升,并且月度价格下降幅度越来越小。
等到了5月份,这些数据都出现了变化。不用怀疑,也不用犹豫,楼市的拐点真的来临了。